best365(中国)股份有限公司-官方网站

新闻动态

当前位置: 首页» 新闻动态»

艺术系“5+1思想引领朋辈服务”项目在河北省高校学生会服务同学项目大赛中荣获二十优项目

发布日期:2023-02-02    作者:     来源:     点击:

5+1思想引领朋辈服务

祝贺我学生会5+1思想引领朋辈服务”项目

在河北省高校学生会服务同学

项目大赛中荣获二十优项目


关于”靓青春”首届河北省高校学生会(研究生会)服务同学项目大赛结果的通报

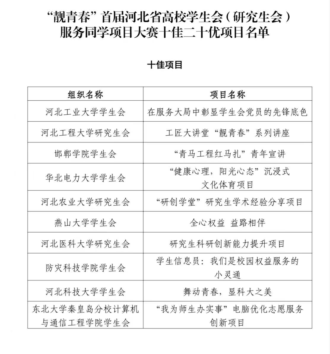
“靓青春”首届河北省高校学生会(研究生会)服务同学项目大赛十佳二十优项目名单






友情链接

 

版权所有:best365中国官方网站艺术与传媒系

地址:河北省邢台市信都区泉南西大街473号   邮编:054000

电话:0319-2273154 传 真:0319-2273154