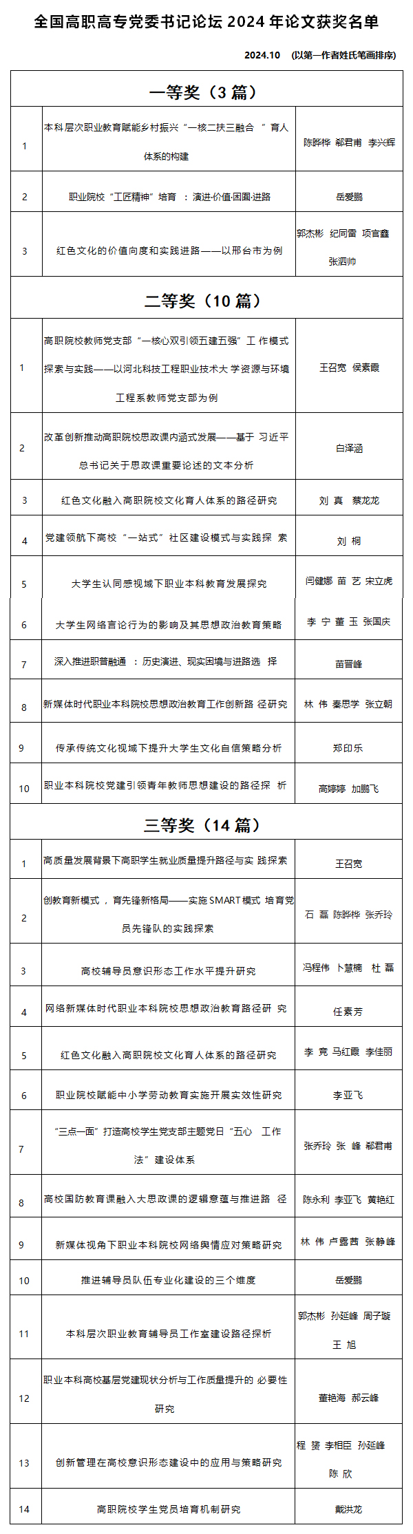
10月25日-27日,全国高职高专党委书记论坛2024年会在天津举办。会上通报了本年度学术论文评审情况,并对22个最佳组织奖院校进行了表彰。今年6月至8月,全国高职高专党委书记论坛举办了2024年论文征集活动,共收到论文768篇,最终评选出一等奖论文81篇,二等奖论文151篇,三等奖论文248篇。best36527篇论文获奖,论文质量和获奖数量均居全国高职院校前列,荣获最佳组织奖,这是best365连续第六年获此殊荣。
据悉,本次年会以“学习贯彻党的二十届三中全会和全国教育大会精神,开创新时代高职院校党的建设和思政教育新局面”为主题,旨在深入学习贯彻习近平新时代中国特色社会主义思想,创新推进党的建设与思想政治工作在高职高专院校中的贯彻落实。大会分设“党的建设”“思想政治”“发展战略”“校园文化”四个主题分论坛,共260余人参会,21位知名专家、学者进行了经验交流和分享。



