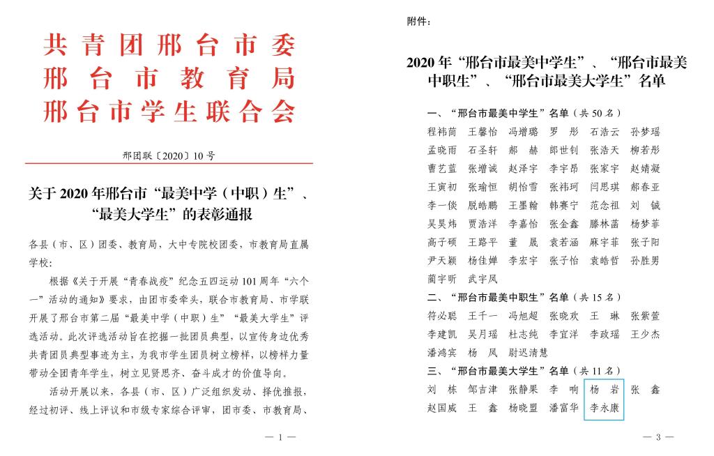
近日,由团市委、市教育局、市学联秘书处共同举办的2020年邢台市“最美中学(中职)生”“最美大学生”评选活动,经过寻访申报、材料初审、网络投票和综合评审,我院经济管理系杨岩和艺术与传媒系李永康2名同学荣获2020年邢台市“最美大学生”荣誉称号。建筑工程系王金瑜、汽车工程系曹一龙、路瑞盛、资源与环境工程系王舰洋、服装工程系罗梅雅、会计系康微、田静美、机电工程系白俸鸣等8名同学荣获入围奖。
该评选活动于2020年4月启动,面向全市中学、中等职业学校、高校在校学生,寻访在热爱祖国、勤奋学习、科技创新、技术技能、志愿服务、热心助人、见义勇为、诚信友善、孝老爱亲、自强自立等方面表现突出的、自觉树立和践行社会主义核心价值观的“最美中学(中职)生”“最美大学生”,最终结果通过校、市逐级寻访、推荐、网络投票产生。
我院积极参与评选活动在全院范围内营造学生奋发向上的良好氛围,引导青年学子以奋斗的姿态投身建功新时代的实践中,对培育和践行社会主义核心价值观,挖掘和宣传青年学生先进典型,发挥先进模范的示范引领作用具有重要意义。


