5月21日,中国国际大学生创新大赛(2025)校级总决赛在图书馆学术报告厅举行。大赛以“我敢闯,我会创”为主题,邀请了多位来自高校及企业的专家评委。副校长褚建立出席并致辞。
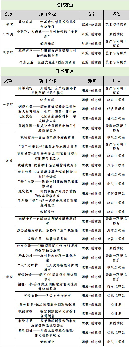
大赛自2024年12月启动以来,学校系统谋划,各系部积极响应,共收到各系部推荐项目82个。经校外专家盲审,共有33个项目脱颖而出进入校级决赛。决赛现场,项目亮点频出,创新成果不断涌现。参赛选手们思路清晰、从容自信,经过五个小时的激烈角逐,最终评选出一等奖5项、二等奖10项、三等奖18项。赛后,评委们对优秀项目进行了一对一指导。
褚建立强调,全校上下要紧扣新质生产力发展需求,深化职教领域创新创业教育改革;各系部要聚集区域产业转型升级需求,深化产教融合,促进成果转化;参赛学生要通过大赛总结经验,持续优化,高质量完成双创实践。


附:获奖名单


