实训中心和实训基地介绍
校内实训中心:
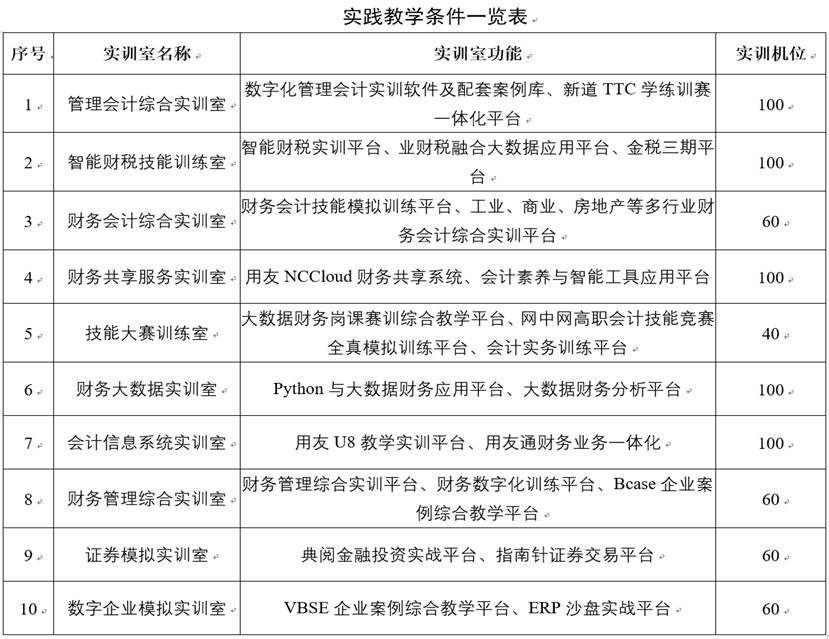
会计系校内实验场所面积2200平方米,建有10个软硬件设施完善的实训室。装有财务大数据Python基础平台、RPA财务机器人平台、财务共享等财务大数据操作平台,满足了大数据与会计专业对大数据、人工智能等技术场景的需求;装有智能财税技能测评软件、财务数字化训赛软件、业财税赛训软件、大数据财务管理实训软件,实现“岗课赛证”一体化教学。实训中心建有完善的考试系统,实现了所有专业科目考试无纸化,每年承接邢台市多个职能部门组织的全国初级、中级会计专业技术资格考试、全国法律职业资格考试、医师资格考试和二级建造师考试等。

经过长期的建设与发展,会计系具备了较强的办学实力;设有“校企合作中心”、“会计综合实训室”、“ERP商战沙盘实训室”、“会计信息化实训室”、“投资与理财实训室”、“理实一体化实训室”、 “会计手工实训室”、“会计凭证打印装订室”等实训机构;同时购买了用友U8教考平台、用友新道商战沙盘、华泽会计证考试平台和网中网基础会计实训软件、财务会计实训软件、成本会计实训软件等十余款教学实训软件;创建了“工学结合”的人才培养模式;建设完成了“学做一体”的课程体系;实现了课程同步实训、仿真单项与综合实训、职场环境实操、顶岗实习“四位一体”的教学模式。2010年成为河北省中职会计专业师资培训基地,2012年会计专业建设获中央财政支持,2014年6月会计专业成功获得全国职教师资培养培训专业点建设项目立项。

B401会计综合实训室

B402智能财税技能实训室

B403 ERP商战沙盘实训室

B404财务共享服务实训室

B516理实一体化教室