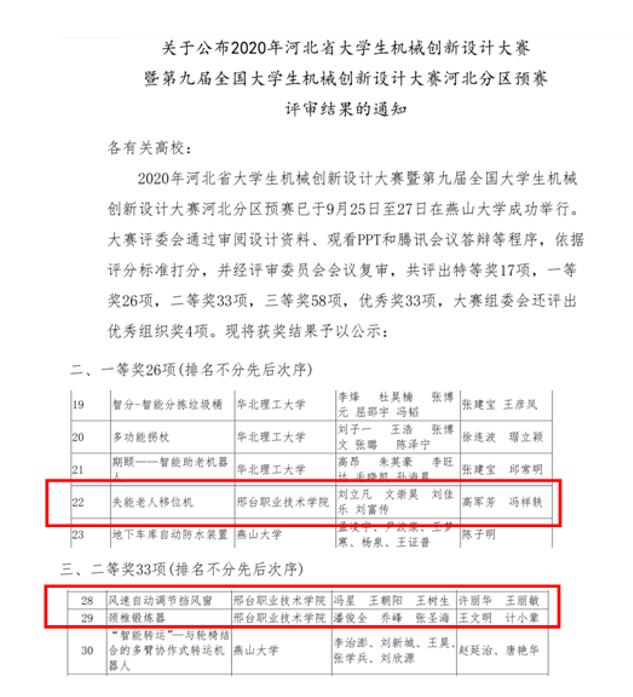
9月26日-27日,由河北省教育厅、河北省大学生机械创新设计大赛组委会主办,燕山大学承办的2020年河北省大学生机械创新设计大赛暨第九届全国大学生机械创新设计大赛河北分区预赛在燕山大学举行。来自全省20多所高校的近170参赛队参加比赛,经过预选赛、小组赛和决赛三个环节,最终我院机电工程系10个参赛项目,共荣获一等奖1项、二等奖2项、三等奖6项、优秀奖1项的好成绩。
本次大赛以“智慧家居 幸福家庭”为主题,紧跟智慧城市、智慧社会的社会发展主旋律,针对人口老龄化的健康养老问题,设置了智能家居机械类和助老机械类两类参赛作品。备赛过程中,各位指导老师和同学克服疫情带来的不利影响,积极进行线上和线下指导;开学后进行紧张的加工制作和后期资料准备工作。进过不懈努力最终取得了优异成绩。
本次大赛优异成绩的取得,充分展现了我院机电工程教师卓越的创新设计能力、综合加工制造能力与团队协作精神;同时,加强了对学生动手能力的培养和工程实践的训练,提高了学生针对实际需求进行创新思维、机械设计和制作等实际工作能力。机电工程系将以此为契机,持续坚持“以赛促学、以赛促教”原则,为进一步提高我院师生的创新设计意识,引导教师在教学中注重培养吸引、鼓励广大学生踊跃参加课外科技活动,为优秀人才脱颖而出创造条件。

