机器人技术专业(本科)
作者: 时间:2025-03-29 点击数:
机器人技术对接国家新兴战略重点扶持的机器人产业发展需要,以工业机器人技术全国机械行业重点骨干专业为建设基础,依托河北省工业机器人应用技术协同创新中心,工业机器人应用编程职业技能等级证书省级考核管理中心等平台,培养机器人技术领域高端技能人才。毕业生主要面向通用设备制造业和专用设备制造业,如汽车、机械加工、食品药品、新能源等行业企业,从事与机器人系统应用编程与维护、系统调试与运行、系统设计与集成、系统优化与改造以及机器人技术项目管理与服务等工作。
一、培养目标
本专业培养能够践行社会主义核心价值观,德智体美劳全面发展,具有一定的科学文化水平,良好的人文素养、职业道德,鲜明的军工精神、工匠精神,一定的国际视野,胜任科技成果与实验成果转化工作,掌握较为系统的基础理论知识,具备过硬的专业技能、较强的数字化能力、创新能力和复杂技术问题解决能力,面向通用设备制造业、专用设备制造业的机器人系统编程维护、设计集成、软件开发、设计仿真、销售服务职业群,从事机器人应用系统运行维护、机器人应用系统集成、机器人应用系统升级改造、销售与技术支持等工作的高端技能人才。
二、专业特色
以立德树人为根本任务、职业教育为办学主线,提升培养层次为目标,立足岗位能力培养,确立了“一基础,两重点,三提升”的建设思路。根据企业调研和岗位能力分析,确立了以培养机器人操作与运维为基础,培养机器人系统设计集成和机器人系统升级改造为重点,提升学生的分析设计能力、解决复杂技术问题的能力和创新创造能力的建设思路。深化产教融合,以产业发展为依据,持续融入新技术新工艺新标准,将学生培养成为掌握扎实的技术基础知识,具备过硬的专业技能、较强的智能化软件应用能力、创新能力和复杂技术问题解决能力高端技能人才。
1.师资队伍
依托省级职业教育教师教学创新团队(工业机器人应用维护领域),组建师资队伍。通过参加学院举办的“专业带头人培训班”、“骨干教师培训班”等拓宽教师专业建设视野,提高专业改革能力、强化“双师素质”;落实“名校英才入冀”计划,实施优秀硕士、博士引进计划;实施行业领军人物、能工巧匠引进计划,培育了一支热爱教师岗位,技术技能扎实的专兼结合教师队伍。本专业现有13位专任教师、2位兼职教师。专任教师中硕士11人,副高职称以上5人,“双师型”教师11人,骨干教师6人。2020年工业机器人技术专业教学团队被评为校级优秀教学团队。
教学方面注重人才培养质量的提升,提高教师信息化教学水平,不断加强课程改革与课程建设,合理规划课程建设思路,加快课程建设进度,促进课程建设信息化、模块化、创新化。在课程体系中增设信息化、智能化相关课程,融入新技术、新工艺、新标准。形成国家规划教材1部、国家级资源库课程1门、省级精品课3门、校级示范课1门、校级课改课3门,多门课程齐头并进谋发展,打造更多的立体化,信息化,精品课程,不断提升教学能力、完善教学资源、进一步提升人才培养质量。

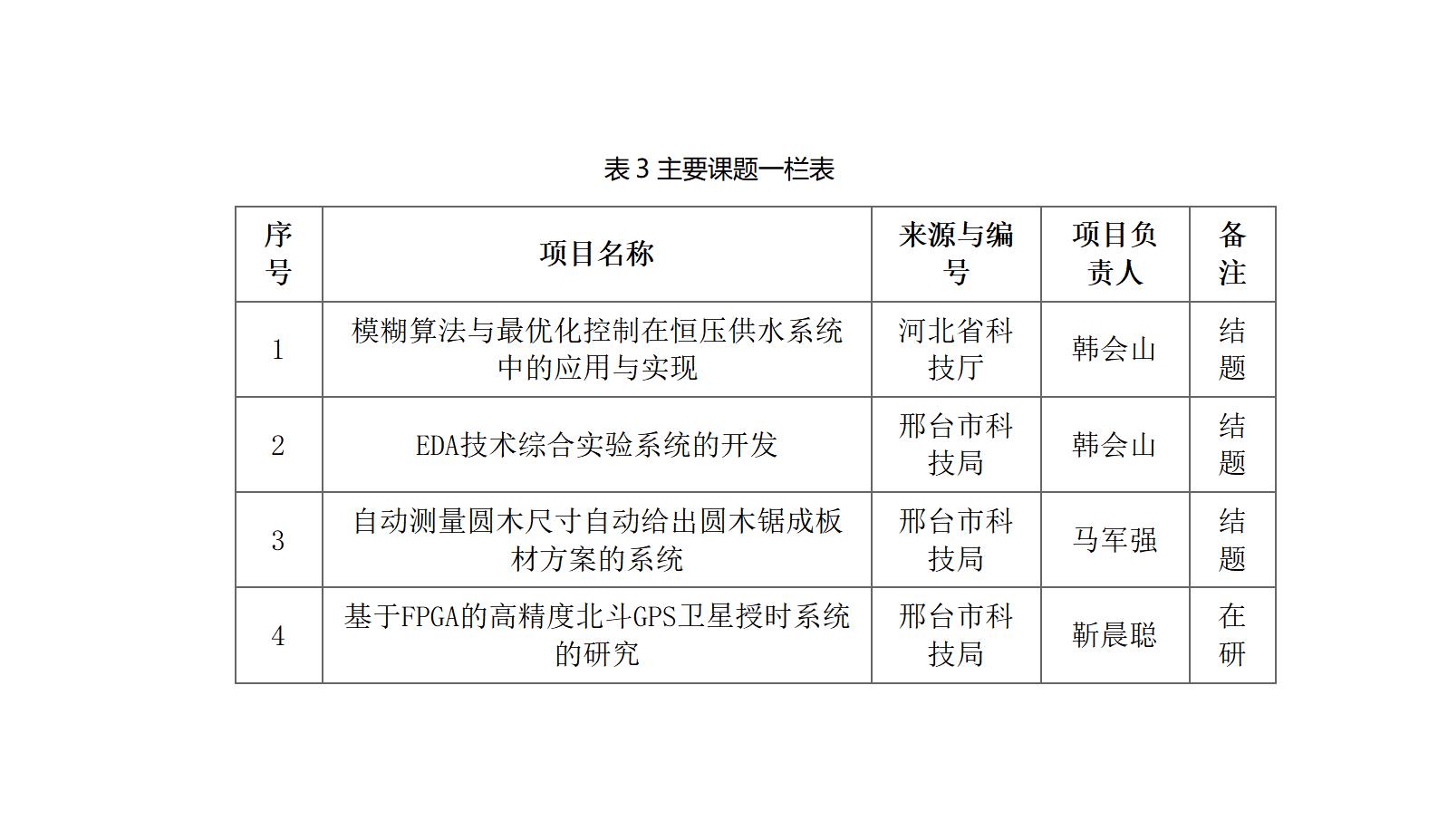
全面提升科研水平,促进科研反哺教学,进一步提升教学质量和科技服务能力。积极申报省级以上纵向课题,依托科研平台、科技服务工作站开展技术培训和技术服务。在这个过程中,形成了一系列的科研成果。其中部分成果展示如表所示。



2.学习条件
校内现有工业机器人应用实训室4个,1个省级应用技术协同创新中心,1个工业机器人应用编程职业技能等级证书省级考核管理中心,专业仪器设备值达1000余万元,能满足学生职业技能和综合实践能力训练需要。为本专业的实践教学提供了强有力的保障和支撑,

图1工业机器人应用编程实训中心

图2 ABB工业机器人应用创新中心
三、课程设置
构建“平台+模块”课程体系,实现“宽基础、强实践、能创新、可持续”的培养目标。应对产业智能化、信息化,岗位工作内容复杂化、综合化的趋势,一是开设多领域交叉的、知识全覆盖的通识课程平台课和基础课程平台课,同时涵盖所有考研课程,包括电路、数字电子技术、模拟电子技术、自动控制原理等,夯实学生基础知识,满足学生升学需求和可持续发展;二是开设以职业素养和职业技能培养为目标的专业核心能力模块课,实践学时超50%,培养学生机器人系统运维、设计集成、仿真优化等岗位核心能力;三是开设新技术与跨学科和职业技能训练类个性选修课,培养学生跨学科,多领域灵活创新能力,满足个性化学习的需要;四是开设综合实践模块课,采用校内校外相结合的形式,注重学生实践能力和设计创新能力的培养。形成通识平台和基础平台,加专业核心能力模块、个性选修模块和综合实践模块相结合的平台+模块课程体系,对接职业本科层次的主要工作岗位,构建了机器人系统运维、设计集成、优化改造三条课程主线,适应本科层次教学培养“基础宽、实践强、能创新、可持续”的高端技能人才的目标。

图3 课程地图
形成“项目式、模块化、任务型”的专业课程结构,满足实践能力培养和个性化学习的需求。一是以企业生产实际项目为依据,“真题真做”,或是对企业项目进行转化,做到“真题仿做”。理实一体课程和实训课程要做到80%以上项目化;二是课程内容根据工作任务进行模块化设计,每个工作模块要完整独立,便于拆分组合,调整灵活,适应不同学情,满足个性化学习;三是课堂教学采用任务驱动模式,理论知识教授融入任务实施过程,专业课要配备任务序列和评判标准。

图4 课程结构
四、培养成效
1. 技能大赛


图6 2020年度机械行指委工业机器人系统应用编程比赛二等奖
2.优秀毕业生
文清立,男,工业机器人技术专业2016级学生,2019年毕业。2019年参加专接本考试,考入石家庄铁道大学,专业是电气工程及其自动化,在石家庄铁道大学获得二等奖学金两次,在石家庄铁道大学秋季招聘会与中铁二十二局集团电气化工程有限公司签约。
陈宁,男,工业机器人专业1702班学生,在大学三年时间里,学习委员,曾获得国家奖学金,优秀班干部,院级“三好学生”等称号,参加机械行业工业机器人技能大赛获三等奖。2020年参加专接本考试,以优异成绩考进河北科技大学,专业是自动化,在河北科技大学学习期间获得奖助学金,入党积极分子。
孟炜恒,男,工业机器人专业1701班学生,学习委员,协助班长管理班级,在此期间,我曾获得两次国家励志奖学金,优秀班干部,系级“三好学生”等称号,在2020年参加专接本考试,以优异成绩考入北华航天工业学院,专业是电子信息工程,目前准备学习考研。
五、学生就业
1.职业面向
毕业生主要面向通用设备制造业、专用设备制造业的机器人系统编程维护、设计集成、软件开发、设计仿真、销售服务职业群,从事机器人应用系统运行维护、机器人应用系统集成、机器人应用系统升级改造、销售与技术支持等工作。
表6 职业面向
所属专业大类(代码)A |
装备制造大类(26) |
所属专业类(代码)B |
自动化类(2630) |
对应行业(代码)C |
通用设备制造业(34);专用设备制造业(35) |
主要职业类别(代码)D |
机械工程技术人员(2-02-07);自动控制工程技术人员(2-02-07-07) |
主要岗位(群)或技术领域举例E |
机器人系统编程维护、设计集成、软件开发设计仿真、销售服务 |
| 职业类证书举例F | 工业机器人系统操作员(高级)、电工(高级)、工业机器人应用编程(高级) |
2. 就业单位
表7就业单位一览表
| 序号 | 单位名称 |
| 1 | 芜湖新兴铸管有限责任公司 |
| 2 | 北京万集科技有限责任公司 |
| 3 | 京东方科技集团股份有限公司 |
| 4 | 河北博威集成电路有限公司 |
| 5 | 德龙钢铁有限公司 |
| 6 | 青岛海尔股份有限公司 |
| 7 | 青岛特来电新能源有限公司 |
| 8 | 河北电力装备有限公司 |
| 9 | 河南睿卡机器人制造有限公司 |
| 10 | 天津新松机器人自动化有限公司 |
| 11 |
华北制药股份有限公司 |
| 12 | 铁科纵横科技发展有限公司 |
| 13 | 中国电子科技集团公司第13所 |
| 14 | 新兴铸管股份有限公司(邯郸) |
| 15 | 河北电力装备有限公司 |
| 16 | 河北煤炭科学研究院 |
-
上一篇: 现代通信工程专业(本科)
版权所有:best365中国官方网站电气工程系 系办公室:0319-2273274 学管办公室:0319-2271180 实训室:0319-2273064
